Personas that work

Hireology

The challenge

When I began this work, Hireology lacked a shared understanding of its users. Product teams struggled to design effectively because no one could clearly articulate who we were building for or what motivated them.

Through stakeholder interviews and early discovery, I set out to answer key questions: Who are our users? What are they trying to accomplish? What frustrates or motivates them during the hiring process?

The approach

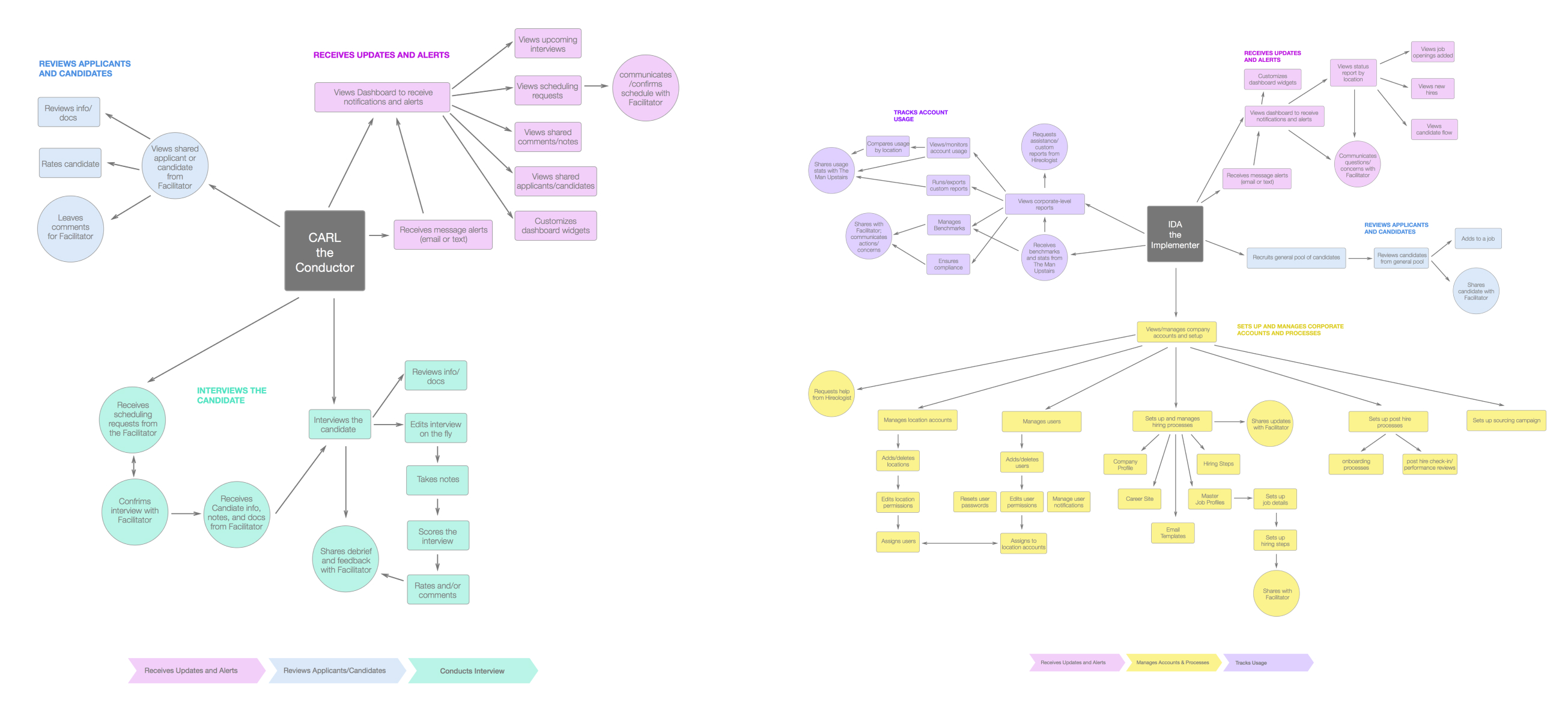
I created empathy maps and user flow diagrams to capture the mental models and behaviors of each user type. Instead of focusing on surface-level characteristics, the personas emphasized motivations, goals, and frustrations — the human drivers behind hiring decisions. Key initiatives included:

  • Conducting and synthesizing continuous user research.
  • Designing behavior-based personas and empathy maps.
  • Sharing and socializing the personas across teams through workshops and visual artifacts.
  • Continuously evolving the personas with new insights to reflect product growth and user maturity.
  • User flows were generated based on hiring process research across various Hireology customers.

    User behaviors and needs were mapped across hiring roles.

    Wireframes were used to iterate on the content and layout.

    The impact

    Company-wide adoption and alignment.

  • Personas became a shared language used by every department — from product to customer success.
  • Enabled teams to empathize and design with clarity, improving decision-making across the organization.
  • The framework remains in use years later as a cornerstone of Hireology’s product and customer understanding.
  • The Hireology personas proved to be an impactful communication tool for the company. The posters still hang on the office wall today.